2017年11月11日来源:广西汽车网
(广西汽车网 讯) 日前,我们从合众新能源官方获悉,其将在12月3日至5日举办的互联网之光博览会上推出一款全新的概念车——EP11,这也是继全新概念车@之后合众新能源推出的第二款全新概念车。

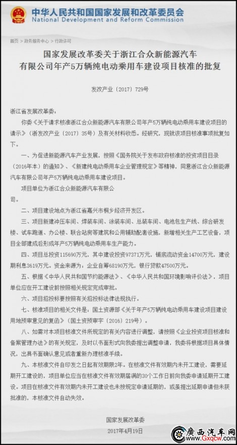
尽管很多人对于合众新能源这家企业并不熟悉,但它却成功摘得了国家第13张新能源汽车牌照。2017年4月20日,发改委在其官网公示了浙江合众新能源汽车有限公司年产5万辆纯电动乘用车建设项目核准批复。该公示称为促进新能源汽车产业发展,按照《国务院关于发布政府核准的投资项目目录(2016年本)的通知》、《新建纯电动乘用车企业管理规定》等精神,同意浙江合众新能源汽车有限公司年产5万辆纯电动乘用车建设项目。浙江合众新能源由此成为第13张新建纯电动乘用车准入资质获得者。


根据查询企业信息公示系统显示,浙江合众新能源汽车有限公司成立于2014年10月,注册资本4亿元人民币,公司主要经营范围为智能新能源汽车的设计、生产和销售,预计年产能为5万辆纯电动乘用车。核准日期为2017年3月2日。
2016年11月1日,合众新能源携旗下首款新能源概念车@亮相世界互联网大会,吸引了不少消费者的目光。据合众新能源官方介绍,这款科技感十足的概念车拥有超过500km的最高续航里程,新车电动机的最大功率为380马力,峰值扭矩为500牛·米,0-100km/h加速时间为3.8秒,其量产版车型预计将于2018年年底正式上市。
如今,合众新能源旗下第二款全新概念车EP11即将亮相,目前官方尚未透露该车的相关信息,我们也将继续予以关注。
|
E_Mail:vip@gxqcw.com 电话:15077070808 地址:南宁市青秀区滨湖路48号南湖聚宝苑D区15楼 桂ICP备06004827号 经营许可证编号:桂B2-20090044 |